@成都人,个人征信可以这样查询…
@成都人,个人征信可以这样查询…
人无信不立,信用无小事,在日常生活中,信用卡使用、贷款申请、企业融资都离不开征信。

那么在成都,个人征信该如何查询?其实除了通过线上查询,线下也可以去网点查看更详细的征信报告。

线上查询

前文中,全能老师已经给大家分享过如何在线上查询个人征信报告。
登陆中国人民银行官网,找到征信中心的个人信用信息服务平台(
https://ipcrs.pbccrc.org.cn/)。

接下来,按照步骤输入密码等就可以查询了。
值得一提的是,通过央行征信中心查询不收取任何费用。

柜台查询
除了线上查询,在成都的小伙伴们还可以带着本人有效身份证原件前往中国人民银行成都分行营业管理部征信服务大厅及所辖支行征信查询柜台办理。

需要注意的是,通过柜台查询,每年都有2次免费机会,超过次数每次收取10元服务费。

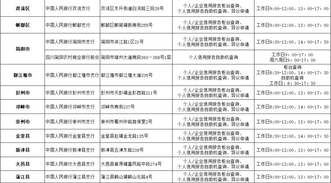
自助查询
最后是自助查询,全能老师整理了目前成都的个人(企业)信用报告查询服务网点自助机。以下是成都范围内支持自助查询个人征信的网点:


值得注意的是,成都范围内共有4家网点周六周日可以查征信:泸州市商业银行成都分行营业部、建设银行成都岷江支行、浦发银行成都分行营业部、四川简阳农商银行解放支行。
同样的,小伙伴们每年都可以享受2次免费自助查询个人征信的机会。超过2次的,需要到征信查询柜台申请查询,并收取服务费10元/次。

自然人查询本人信用报告时,需要携带本人身份证原件。如果委托他人代理查询个人信用报告,代理人应当提交的资料包括:授权委托公证证明原件(须明确委托授权查询个人信用报告)、委托人身份证原件、代理人身份证原件。
企业查询信用报告时,需要:本机构介绍信、加盖公章的法定代表人书面查询授权书、加盖公章的法定代表人身份证复印件、营业执照原件及复印件、经办人员身份证原件及复印件。
最后,一次逾期,影响深远,请珍惜个人信用。
下一篇:没有了
-
- 这里是亚洲第一城,不是北京、上海,我国尚需努力!
-
2026-02-05 22:48:40
-
- 又一中国大学科研实力50强榜:西湖大学第7,北大第2,国科大夺冠
-
2026-02-05 22:46:26
-
- 通过男人在床上的行为,判断他到底爱不爱你
-
2026-02-05 22:44:11
-
- 青岛和济南谁会是山东一哥,为何网上越来越多的大V更看好济南。
-
2026-02-05 22:41:57
-
- 裴文中:北京猿人头盖骨发现者,不忘初心,揭开人类起源神秘面纱
-
2026-02-05 22:39:43
-
- 没空去海边度假,也可以玩沙嬉水,上海市区有这些沙滩可以遛娃、拍照
-
2026-02-05 22:37:28
-
- 搞定中年女人的最佳方法,是这“三个主动
-
2026-02-05 22:35:14
-
- 曾参养志:尽孝之道与智慧的典范
-
2026-02-05 22:33:00
-
- “钓鱼台”古之皇家禁地,今之国宾宾馆
-
2026-02-05 22:30:45
-
- 中国人口江苏篇-泰州(4)泰兴市
-
2026-02-05 22:28:31
-
- 太原这个“老牌”人才市场搬了新地方
-
2026-02-05 22:26:17
-
- 如何申请水滴筹筹款才能尽可能的多筹钱?上千名患者大分享
-
2026-02-05 22:24:02
-
- 公交车和小车斗气别车,两司机被拘留
-
2026-02-05 22:21:48
-
- 各种电视节目类型的英文表达,一秒学会
-
2026-02-05 22:19:33
-
- 呈现跨越时空的文化艺术盛宴,两大重量级展览在谢子龙影像艺术馆展出
-
2026-02-05 22:17:19
-
- 成龙:从功夫小子到国际巨星的传奇之路
-
2026-02-05 22:15:05
-
- 56岁陈法蓉生图无滤镜,身材保持得很好,但是脸真的又老又垮了!
-
2026-02-05 22:12:51
-
- 15分钟社区生活圈的新样本丨奉贤上海之鱼,“无边界”公园
-
2026-02-05 22:10:36
-
- 【2025高考必看】西南VS东北高校巅峰对决
-
2026-02-05 22:08:22
-
- 广州租房事件引发关注,房东紧急要求清退70余租客
-
2026-02-05 05:33:59



15本男主占有欲强的宠文小说推荐,《深渊女神》一生推
40岁以上的张惠妹长胖了,你知道为什么吗?